科研动态
当前位置: 首页 >> 科研动态 >> Content
我校教师依托科学实验中心平台发表高水平论文
发布时间:2025-11-18 发布者: 浏览次数:

近日中医药学院贾辉副教授在《Biomolecules and Therapeutics》杂志在线发表的一项题为Daurisoline Inhibits Progression of Triple-Negative Breast Cancer by Regulating the γ-Secretase/Notch Axis研究性论文。旨在阐明天然活性成分北豆根碱(daurisoline)可通过调控γ-分泌酶/Notch轴抑制三阴性乳腺癌(TNBC)进展,该研究针对TNBC临床缺乏靶向治疗药物,通过网络药理学发现北豆根碱与乳腺癌及Notch通路的关联,体外实验显示其能有效抑制MDA-MB-231MDA-MB-468细胞的增殖、迁移并促进凋亡,体内实验显著减少裸鼠皮下移植瘤生长,机制上通过结合γ-分泌酶催化核心PSEN-1降低其水解活性,抑制γ-分泌酶/Notch轴激活(下调Notch-1NICD等通路蛋白),为TNBC天然靶向药物开发及二苄基异喹啉生物碱研究提供了思路。

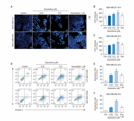
研究团队通过科学试验中心平台开展科研实验结果发现,不同浓度蝙蝠葛苏林碱处理MDA-MB-231MDA-MB-468细胞48h后,凋亡细胞数及凋亡小体显著增加,且活细胞数随药物浓度升高而减少;在乳酸脱氢酶(LDH)释放实验中用药组细胞培养液中LDH浓度显著高于对照组,提示细胞膜受损及晚期凋亡发生;蝙蝠葛苏林碱处理后存活细胞比例下降,早期凋亡细胞比例显著升高。结果表明,蝙蝠葛苏林碱通过诱导TNBC细胞凋亡发挥抗肿瘤作用。

 

本研究揭示了北豆根碱(daurisoline)通过靶向γ-分泌酶抑制Notch信号通路进而阻断三阴性乳腺癌进展的作用机制:作为一种特异性γ-分泌酶抑制剂,北豆根碱直接作用于Notch受体水解环节,通过降低γ-分泌酶的水解活性减少Notch胞内结构域(NICD)的生成与核转位,从而抑制其介导的下游靶基因转录活化,最终实现对TNBC细胞增殖、迁移及侵袭等多维恶性表型的协同抑制。

 

本研究所中产生的流式细胞术结果来源于科学实验中心的流式细胞仪。



版权所有©  (中国.辽宁)沈阳医学院     辽ICP备18008634号     地址:辽宁省沈阳市黄河北大街146#     邮编:110034